健康
宣教关于狂犬病,这些知识一定要掌握!
来源: 编辑: 2020年11月10日
关于狂犬症的疑惑,都在这里了……
我家狗狗把我皮肤抓破了,要不要打狂犬病疫苗?
今天不小心皮肤受伤出血了,后来不小心伤口又被狗狗舔了舔,要不要打狂犬病疫苗?
今天不小心被狗狗抓破皮了,我要把伤口包起来保护一下下吗?
我家有个亲戚今天被恶狗咬成重伤,请问这要打破伤风针吗?
……
面对突如其来的问题,如果你曾经看过本文,那么你会赶快翻出它,找到解决问题的段落,流畅地回答。
1、我们该如何面对狂犬病?

提到狂犬病,不少人可能以为只有被疯狗咬了才会感染,其实不然!你身边的不少动物都有可能携带狂犬病毒。



虽然狂犬病发病的死亡率接近100%,但是请先淡定!小编要说的是,狂犬病也是100%可预防的!

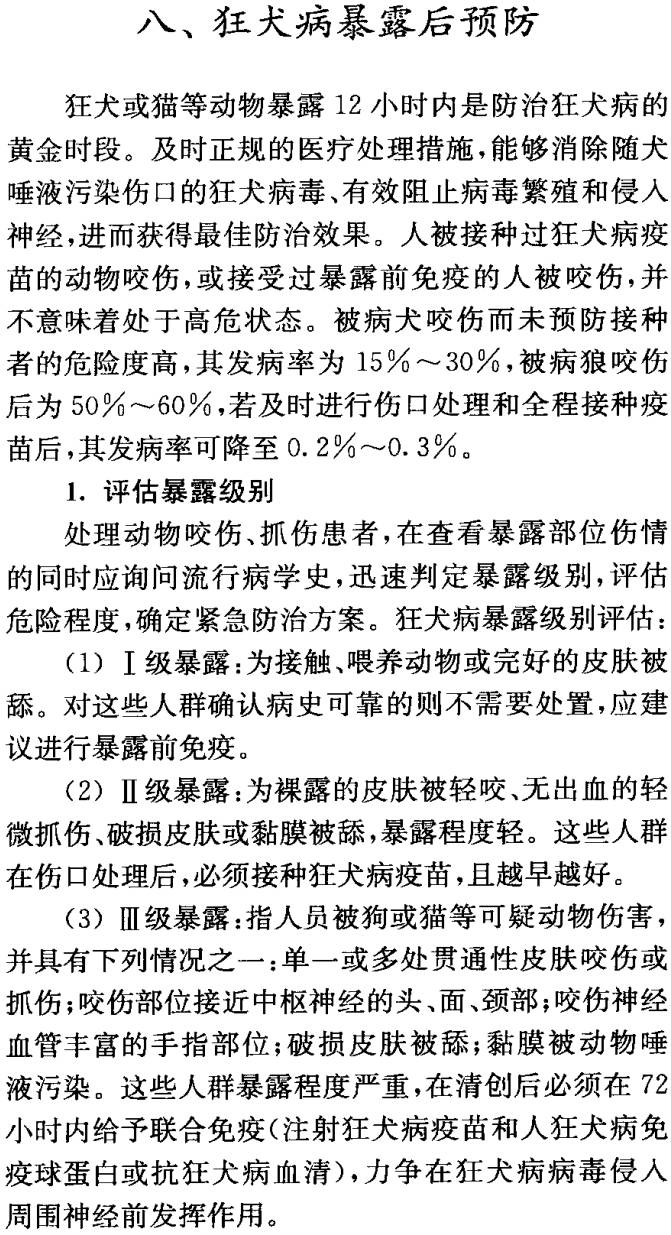
如果在与动物的接触中,被可疑的猫狗咬伤了,或者暴露了,应该看暴露的程度,针对不同暴露程度,采取的预防处置措施不同——


2、狂犬病暴露后如何正确处置?
《协和急诊医学》(于学忠主编)第112章—狂犬病对狂犬病暴露后的预防进行了详细描述。本节资料增强了上述图文描述内容的权威性。






可见,只要我们正确认识、有效预防,狂犬病就没有想象的那么可怕。现在,越来越多的人愿意饲养宠物作为陪伴,让更多人了解这些狂犬病常识,远离狂犬病,也让恐惧不再蔓延!
来源:掌上医讯,央视新闻,《协和急诊医学》;本文转载仅作分享,如有侵权请联系我们,必删除,谢谢!
